欢迎来到军民融合发展服务中心!  登录 注册

国防专利“军转民”示范项目名录(附项目介绍)

来源:中国兵器科学研究院210所    发布时间:2017-11-01

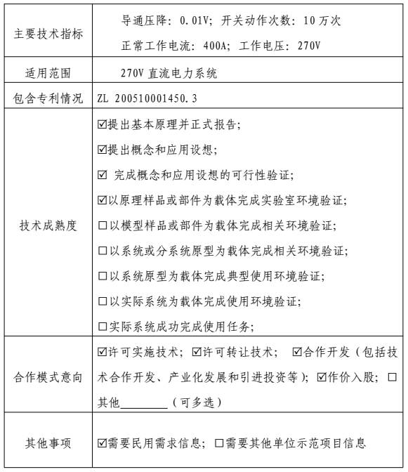
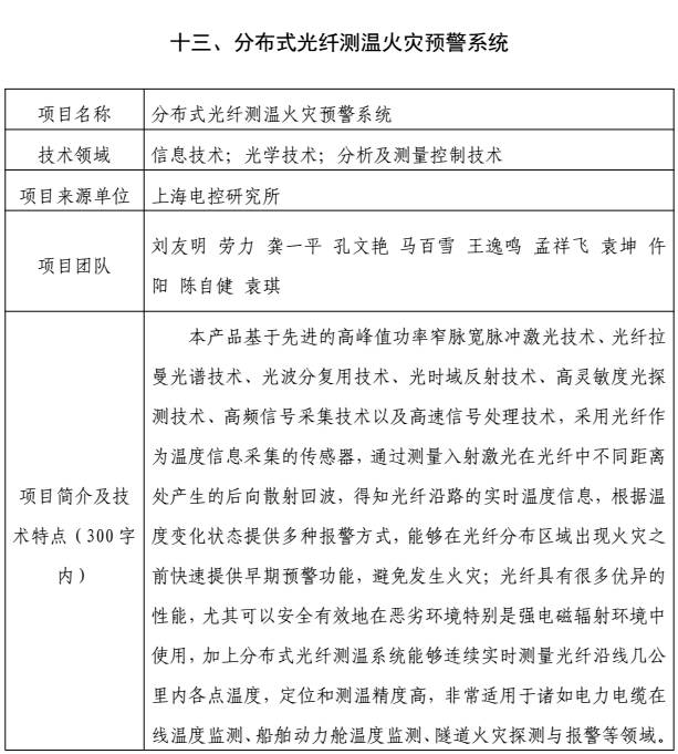
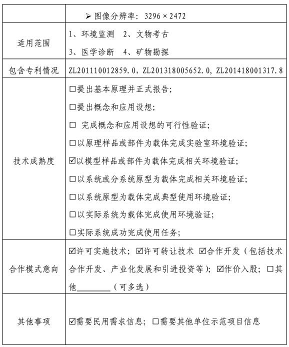
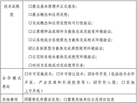
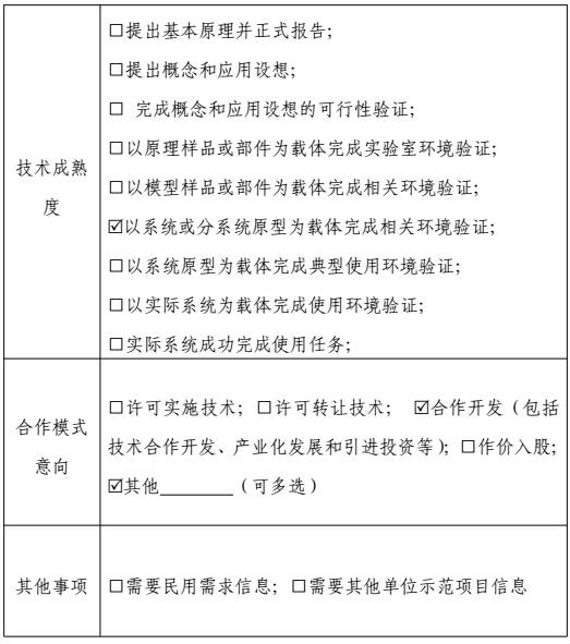
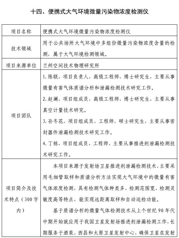
为贯彻落实军民融合发展国家战略,促进军民两用高新技术成果服务国防和军队建设,近日,中国兵器科学研究院210所围绕新一代信息技术、新材料、智能制造、应急救援与公共安全等多个领域,遴选20军转民技术成果,汇编成《国防专利军转民示范项目名录》(以下简称《名录》),授权广东省军民融合发展服务中心组织开展《名录》推介推广活动,并提供供需对接、技术孵化与投融资等服务。

详细内容如下:



项目咨询:

广东省军民融合发展服务中心

020- 62336329 ;020-62273522